Design Objective
This project focused on developing a fully realized mobile app concept using a user-centered design approach. The process included audience research, persona development, wireframing, branding, and high-fidelity screen design. I created a unique logo, icon set, and visual identity to establish brand consistency. A working prototype was built in Adobe XD and tested through user surveys, with insights used to refine the interface and user experience. The final deliverables included a UX process booklet, presentation materials, and a complete app prototype, showcasing my ability to design a functional, marketable product from concept to pitch.
      
    
      
    Design Brief
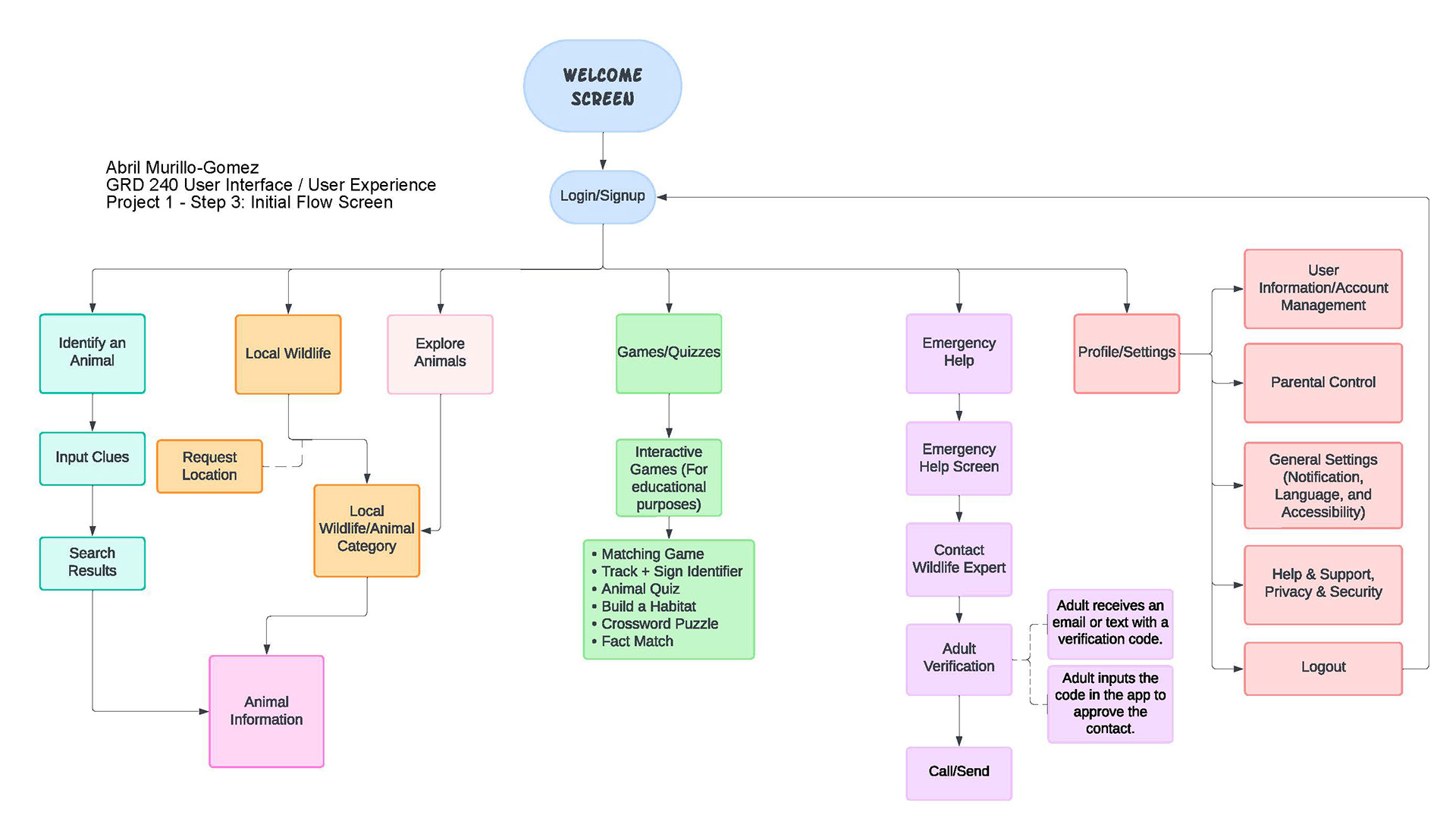
Critter Care is an educational mobile app designed to teach users, especially students and educators, how to identify and safely respond to local wildlife encounters. Originally envisioned as the Wildlife Emergency App, the project evolved into a more youth-friendly, accessible resource focused on learning engagement. 
The app includes features such as “What Did You Find?” which allows users to identify animals through traces like feathers or footprints. Branding elements were designed to be child-friendly and approachable, including a heart-shaped fawn logo, a natural color palette, and playful yet readable typefaces. The app is intended for classroom use, outdoor learning, and general public awareness, bridging education and real-world wildlife safety in a fun and engaging way.
      
    
      
    
      
    
      
    
      
    
      
    
      
    
      
    
      
    
      
    
      
    
      
    
      
    
      
    
      
    
      
    
      
    
      
    
      
    
      
    
      
    
      
    
      
    
      
    
      
    
      
    Critter Care - App Prototype on Adobe XD
Critter Care Video QR Code